专题:理想i8把乘龙卡车“撞飞”?多方回应最大的合法配资平台
8月3日晚间,理想汽车微博发布《关于理想i8安全性碰撞测试的说明》,其中提到:
本次测试目的只是为了验证和提升理想i8的被动安全性能,并非针对其他任何品牌进行产品质量评价,测试结果也不应被解读为对其他品牌产品质量的论断。
测试所用东风柳汽乘龙品牌二手卡车仅作为移动式壁障物,我们无意、也没有对其做出质量方面的引导性评价。对于测试过程导致东风柳汽乘龙品牌被意外卷入舆情争议,我们实属无心之举。
针对网络中因对测试目的和过程不了解而出现的误解和片面解读,理想汽车希望通过此次声明还原事实,为行业健康交流提供更多真实依据和参考。
本次测试参照普通公路高频发生的交通事故情形制定测试要求,委托中国汽研执行。中国汽研作为国资央企、国家一类科研院所,是中国汽车行业产品开发、试验研究、质量检测的重要平台。理想汽车高度认可中国汽研的专业能力和测试公正性,坚信其碰撞测试的数据和结果具有科学权威性。
7月29日,理想汽车发布了首款纯电SUV理想i8,并在当天的发布会上播放了该车型卡车连环撞击测试视频。撞击测试视频显示,在理想i8与卡车正面对撞时,卡车四个车轮弹起,驾驶室和后货箱明显分离,驾驶室几乎倒在理想i8前车窗上。
值得注意的是,理想i8发布会上播放的视频显示,参与撞击测试的卡车的品牌为乘龙卡车,但在理想汽车官方抖音账号发布的视频中,卡车的品牌标识已被打码。
图片来源:理想汽车视频号截图
该测试旋即引发争议。发布会过后,不少网友在乘龙卡车官方抖音号评论区留言,质疑乘龙卡车的产品质量。
对此,乘龙卡车官方抖音回复称:“法务部门正在处理中。”乘龙卡车明确质疑了测试结果的真实性。在回复网友留言时,其还表示:“谢谢关注,正在了解情况,积极沟通中。”“被摆了一道,聪明人一眼看出假。”“不知道背后导演想啥,实际碰撞你觉得会怎么样?”
据封面新闻7月31日报道,对于理想i8此次与卡车的连环撞击测试,理想汽车就此事回应记者,明确此次测试的真实性与科学性。
理想汽车表示,“理想i8和卡车撞击的超级实验,是基于用户真实交通会车场景的模拟,全权委托专业的第三方检测机构测试认证。试验场地、测试设备以及市场端随机购买的测试卡车均由检测机构提供,理想汽车没有任何指定。”
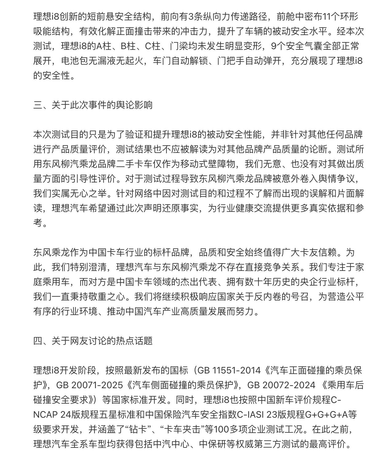
“理想i8共经历两次撞击。第一次与约8吨卡车正面对撞,产生约100吨载荷的瞬态撞击力;第二次约8吨卡车侧撞,产生约80吨载荷的瞬态撞击力。两次撞击后,理想i8的表现令人关注:A柱、B柱、C柱、门梁均无变形,9个气囊全部打开,电池包无漏液、无起火,车门自动解锁、门把手自动弹开。”
理想方面还表示,“在车辆开发阶段,理想i8按照满足中国新车评价规程C-NCAP 24版规程五星标准,以及中国保险汽车安全指数C-IASI 23版规程G+G+G+A标准开发。并且,涵盖100项测试工况,其中就包括钻卡、卡车夹击等极限场景。在此之前,理想汽车的全系车型均获评中保研测试最高评价等级。”
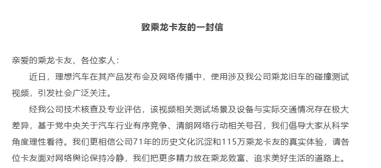
8月1日晚,乘龙卡车公众号发布《致乘龙卡友的一封信》。
信中称:“近日,理想汽车在其产品发布会及网络传播中,使用涉及我公司乘龙旧车的碰撞测试视频,引发社会广泛关注。经我公司技术核查及专业评估,该视频相关测试场景及设备与实际交通情况存在极大差异,我们倡导大家从科学角度理性看待。”
乘龙卡车表示:“道路安全,生命攸关。我们呼吁:严守交通法规、坚持定期维保、提升主动预防意识——这比任何测试都更能构筑起坚实可靠的安全壁垒。请各位卡友放心购车、安心用车。”
8月2日,乘龙卡车发布海报并配文:活着,才有资格谈理想,再次回应近期“理想i8撞重卡”视频风波。
每日经济新闻综合公开消息、封面新闻
海量资讯、精准解读,尽在新浪财经APP
责任编辑:王其霖 最大的合法配资平台
长富资本提示:文章来自网络,不代表本站观点。